Foodaily每日食品文:Eira Cui
来源:Foodaily每日食品(ID:foodaily)
封面图来源:小红书@博博(高端甜品供应链)、摄图网
一款蛋挞,售价16.9元/盒,比普通蛋挞贵一倍,但上市5天销量即猛涨5倍,连续五天霸榜TOP1。
没有猎奇口味、没有联名造势,近日,盒马又出了一款新爆品,仅仅靠“配料表全透明”,就点燃了烘焙市场一波新的话题度。
“清洁标签是直接印在包装盒上的,真没办法拒绝这么优秀的蛋挞”“没有乱七八糟的添加,吃一次就爱上”。
在社交平台上,这些真实的用户评价,共同指向一个无法被忽视的赛道机会:清洁标签。

图片来源:小红书
“清洁标签”(Clean Label)这一概念源于欧美市场,指在食品配料表中尽可能使用天然、熟悉、简单的成分,避免或减少人工添加剂、防腐剂等复杂化学成分。其核心要义可归结为三点:成分极简、来源天然、信息透明。
对于中国市场来说,清洁标签也并不是一个新鲜的概念,过去市场上也不乏通过爆改配料获得成功的食品饮料品牌案例。
近两年,清洁标签更是成为零售渠道的核心战场,从山姆的“一颗小橘干”,到胖东来的“零添加酱油”,盒马蛋挞的爆火,正是这场渠道配料变革下的一个具象缩影。
Foodaily研究院判断,食品健康化变革,将会是未来十年的历史性机遇,而清洁标签将仍会是这股浪潮下最为重要的细分赛道之一。
透过盒马蛋挞这个爆款案例,Foodaily也看到了清洁标签这个赛道两个不能错过的演进趋势。
1. 天花板远未到,万物皆可用“清洁标签”爆改一遍!
蛋挞,在烘焙赛道是一个非常成熟的品类,堪称烘焙界的“流量永动机”。品牌常见的在蛋挞品类的创新,更多是加芝士奶油、加爆浆流心、加芋泥麻薯、加玉米...不断通过风味创新制造热点。
然而,盒马此次却反其道而行,选择回归产品本质,在配料表上做起了文章,仍然为这个传统品类带来了新的创新和增长空间。
这恰恰说明,那些尚未被深度改造的日常品类,正孕育着下一个被清洁标签重新定义的爆款机会。
复盘清洁标签在中国市场的演进路径,这已经是一个被验证过的成功模式。
从最早简爱、元气森林等新消费品牌,通过清洁标签在传统品类撕开裂缝的实际案例来看,这些成功印证了一个核心逻辑:在健康需求未被优质供给完全满足的时代,配料表本身就是最有力的竞争武器。

图片来源:简爱食品、元气森林、自由肉肉
到如今故事翻开了新的一页,推动变革的主角变成了盒马、山姆、胖东来、叮咚买菜等零售渠道,将清洁标签从“产品卖点”升级为“渠道战略”:
去年10月,山姆会员店“一颗小橘干”零食迅速走红,上架即断货。几个月前,胖东来自营品牌黑豆酱油,也是一上市就被大卖抢空。
叮咚买菜自2022年下半年启动“清洁标签”计划。截至2025年上半年,其带有“配料干净”标签的商品已超450个SKU,半年销售额接近5亿元,同比增长21%[1]。
而就在10月,中国连锁经营协会(CCFA)食品安全工作委员会联合Intertek天祥集团、叮咚买菜、淘天集团、永辉超市、家家悦、麦德龙、京东七鲜、大润发、见福便利店等产业链上下游企业共同起草的团体标准《清洁标签食品真实性评价指南》正式实施,意味着更多零售企业将在清洁标签赛道加一把火,这场食饮配料表变革的规模与速度势必发生更强烈的质变。

图片来源:《清洁标签食品真实性评价指南》
海外市场的经验或许可以给我们一些启示。早在1980年代,美国全食超市就以“健康杂货店”定位掀起了“配料表革命”,通过严格的采购标准推动整个食品行业的清洁化进程。
如今,中国零售渠道正在走类似的道路,但清洁标签爆改带来的速度、广度和商业价值都远超从前。
一个显著的信号是,在零售端的推动下,传统食品巨头也正在集体转身,通过清洁标签创造新增长空间。双汇的清洁标签火腿肠不仅上市首年销量突破1.5亿元,更成为毛利率提升的核心动力;盼盼通过认证虾片实现品类增速的3倍跃升[2]。
这些案例表明,清洁标签不再只是小众需求,而是正在成为主流食品消费市场的入场券。
从更宏观的视角看,这场变革恰逢消费理念的深层变革。数据显示,超70%的消费者愿意为清洁标签产品支付更高价格[3]。这种需求的背后,是消费者对天然健康以及食品知情权和选择权的日益重视。
当消费者开始用配料表投票,这也意味着,乳品、饮料、烘焙、调味品、休闲零食等传统领域,都将在清洁标签的浪潮中迎来被重新定义、孕育下一个爆款可能性的机会。

图片来源:长江证券
同时,这也意味着,所有食品企业都站在了新的起跑线上——对行业参与者而言,现在需要思考的不是“要不要做”,而是“如何在细分品类实现新的清洁标签突破”。未来属于那些能够将清洁标签从口号转化为扎实供应链能力的企业。
2. 解码盒马“清洁标签蛋挞”的爆款逻辑,产品力需要被消费者有效感知!
不只要健康、清洁标签,还得好吃、而且也要性价比。没错,这就是今天的消费者在做食品饮料选择时的真实心态写照,而他们给出的“苛刻”考题,正在成为检验食品企业真实实力的试金石。
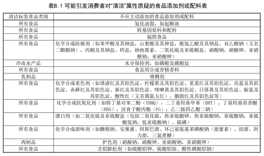
值得注意的是,政策导向正在加速行业洗牌。2025年3月发布的《食品安全国家标准》已明确禁止使用“零添加”、“不添加”等具有误导性的宣传用语;紧随其后,10月公布的《清洁标签食品真实性评价指南》团体标准,为“清洁标签”建立了权威的评价体系,强调其应具备“配料简洁、天然优先、非必要不添加化学合成添加剂、加工透明、标签易懂”等特征。

图片来源:《清洁标签食品真实性评价指南》
接连颁布的标准共同构筑了行业发展的新规则:倒逼企业不能再以简单的“零添加”为营销噱头,而是必须沉下心钻研如何通过原料升级、工艺革新和供应链优化,在减少或不必要添加剂的同时,依然能保证产品的口感、风味和稳定性。
同时,企业必须用「透明」建立新的信任状,主动披露更详尽、更易理解的产品信息。清晰透明的配料表和营养信息,以及通过第三方认证,是与消费者有效建立可感知信任的关键。
而这些,也正是盒马重做一遍蛋挞,展现出来的底层逻辑。
蛋挞长期被贴上的“高糖高脂”“添加剂依赖”标签,原因是在低价竞争的倒逼下,优质原料被低成本替代品挤压,合成添加剂成为维持产品形态与口感的“标配”。
转向清洁标签,意味着企业必须直面核心挑战:如何在去除添加剂后,依然保持产品的酥脆层次、细腻口感与合理货架期。这远非简单的配方调整,而是对企业供应链实力、技术研发能力和品控体系的全面考验。
盒马的爆改,首先体现在真材实料的配方构成上,蛋奶芯坚持不添加一滴水,使蛋奶含量提升至85%以上,远高于行业普遍不足30%的水平。这意味着每一口都能品尝到真实的蛋奶原香,而非被水分稀释的风味。
更重要的是,产品彻底摒弃了着色剂、植物油、香精等合成添加剂,转而采用食用葡萄糖、马铃薯雪花全粉、乳清发酵物等天然配料来协调产品的形态、风味与营养。这种“用食材而非化学物质”的思路,正是清洁标签的精髓所在。

图片来源:盒马
当然,企业端迫切的清洁标签需求也正在倒逼上游供应链研发出更多色香味俱全的“天然替代”解决方案。
盒马的蛋挞产品采用了在日本烘焙界已相当成熟的发酵黄油。这种黄油经过微生物发酵,产生类似酸奶的微酸气息和复杂香气,能够赋予产品更浓郁的奶香和层次感。
原料是高品质、好口感的基础,技术的突破则让口感、效率、成本有了平衡。
根据东京烘焙职业人报道,盒马没有采用传统工业化蛋挞的模式,而是独创了一体化生胚工艺解决方案,让消费者可以通过更加实惠的价格买到最佳状态的高品质蛋挞,同时门店的生产效率也提升了3-4倍。
最后,信任可视化也是盒马拿捏消费心理的一个有效策略。
在盒马App上,这款“安心真蛋奶花边蛋挞”清晰标识“行业首个A++清洁标签蛋挞”字样,并配有第三方机构的认证标识。这种信任背书将抽象的健康承诺转化为具体的购买决策,即使价格高于普通产品仍获得市场高度认可。

图片来源:盒马
3. 结语
清洁标签蛋挞的成功印证了一个趋势:食品行业的竞争正在从营销战回归价值战。对消费者而言,清洁标签意味着更自主的选择权;对企业来说,这代表着从单点到“系统能力”的跨越。
未来,那些能够同时在配方创新、技术突破、信任建立三个维度构建差异化能力的企业,将在清洁标签的新赛道上赢得先机。
当消费者开始用配料表投票,读懂清洁标签背后的商业逻辑,就是读懂食品行业的未来。
参考资料:
[1]为什么「低GI」一下就火了?伪需求还是真刚需?| 第一食品资讯
[2]小然视角 | 全球清洁标签浪潮下的休闲食品革命 | 自然之旅生物技术有限公司
[3]“吃得健康”成首选!“618”问卷显示,超八成消费者在京东超市下单 | 北京日报




















